纯电动车在出租车行业推广的充换电策略分析
2018-09-17
中国电源产业网
导语:新能源汽车作为中国汽车未来发展的方向已经不容置疑。在政府高额补贴的催化下,新能源汽车的发展已经从不温不火到突飞猛进,其中尤为关键的是纯电动车作为新能源汽车发展的中长期战略得以完全确立。中国的纯电动发展加速了全世界的发展历程,2017 年全国纯电动乘用车销量达到 46.8 万辆,同比增长 105%,已连续三年高速增长。
原创:吴海平,沈育等
厚势按:从纯电动车的生产力属性完整分析了出租车行业电动化的机遇和挑战,比较分析了如何通过快充和快换来解决出租车的续航问题,并就此针对城市出租车如何推广电动车给出了建议方案。
本文来自 2018 年 8 月 10 日出版的《 上海汽车 》,作者是上海汽车集团股份有限公司乘用车公司吴海平、沈育和李超杰。
引言
新能源汽车作为中国汽车未来发展的方向已经不容置疑。在政府高额补贴的催化下,新能源汽车的发展已经从不温不火到突飞猛进,其中尤为关键的是纯电动车作为新能源汽车发展的中长期战略得以完全确立。中国的纯电动发展加速了全世界的发展历程,2017 年全国纯电动乘用车销量达到 46.8 万辆,同比增长 105%,已连续三年高速增长。
与此同时,出租车领域的纯电动化开始发力,比亚迪、北汽新能源是这个领域的主要推手:
2013 年北京通州的出租车开始置换成纯电动车;
2016 年太原 8000 辆传统出租车一夜间全部变成比亚迪 E6 纯电动车;
2017 年北京再掀风潮,50 座换电站开始正式运营。
几乎所有的自主品牌车企都开始聚焦出租车行业,出租车行业的纯电动化开始成为中国纯电动车发展的一个风向标。
本文回顾了中国主要城市出租车行业电动化发展的历程,对于不同的技术路径及其商业模式进行了分析,基于纯电动车的生产力和消费双重属性,为电动车的发展给出了短期和中长期建议。
1. 纯电动车双重属性:生产力工具和耐用消费品
纯电动车的生命力来自于哪里?首先是来自于其超越传统车的使用属性,其次是来自于其兼具商用特点的生产力工具特征(见图 1)。

图 1 电动车的双重属性
纯电动车在特斯拉的引领下开始展现出具备挑战传统车的特质。这个特质来自于纯电动车的核心部件———电动机,瞬间达到最大扭矩和静音是其最大优势。前者帮助电动车的加速性能轻松超越顶级跑车,最新发布的蔚来 ES8 百公里加速时间仅为 4 s,相当于 2 辆奥迪 Q7 的动力。后者让消费者可以享受到豪华车才能实现的静音效果,来自于发动机舱的噪声几乎为零,以至于在低速情况需要有报警提示音,以便提醒行人身边有辆汽车在行驶。简单讲,十几万的车,可以体验几十万的传统车的性能,这就是电动车所拥有的超越传统车的使用属性。
纯电动车的第二个属性是生产力工具。2017年 11 月 17 日,特斯拉展示了最新的创举,推出了续航 643 km 的电动卡车,马斯克宣称两年可以节省 20 万美元的油钱。汽油和电费的巨大差价,使得纯电动车具备了生产力的属性。王传福发力公交、出租、物流等专用车的根本出发点,就是发挥纯电动车的生产力属性———省钱。
私人用户在纯电动车的生产力属性和使用属性上分为两个阵营:一部分关注电动车的低成本属性;另一部分更为看重车辆的使用属性。前者的购买对象主要是 A0 级的微型电动车,除了极低的使用成本,购买价格也很低。2017 年电动车的销售总量中这些车辆占到了 60% 以上。真正通过电动车性能来吸引消费者的,除了已经上市的特斯拉和刚刚发布的蔚来 ES8,选择并不多。剩余的大部分电动车购买对象基本上可以归为北上广等限购城市。
由此可见,电动车凭借其出色的性能来拓展市场的时代并未真正到来。在推广早期,大家不约而同把突破点放在了电动车的生产力属性上,除了争取追求低使用成本的普通消费者,更大的潜在市场是各个城市的出租车。环保和低使用成本结合在一起,使得电动车能够克服高昂的电池成本和续航不足的弊端,在出租车市场攻城拔寨。
2. 出租车纯电动化的早期探索及面临的困境
从 2009 年起,中国开展了「十城千辆」电动车示范运行项目,其中深圳和杭州承担了电动出租车的示范运营工作。作为试点城市,深圳采用的是比亚迪的 E6 电动车。随后,比亚迪先后在南京、厦门、韶关、上海、太原等城市投放;与此同时,继香港、伦敦、哥伦比亚之后,2018 年 2 月 6 日,16 辆 E6 出租车登陆澳门。前后 10 年,比亚迪在出租车市场不遗余力地推广其 E6 纯电动车。在所有城市中,山西太原的出租车电动化最具有典范意义。2016 年,太原所有 4000 辆出租车在一夜之间全部换成了比亚迪 E6。在政府的强力推动和巨额补贴下,太原出租车电动化成为中国城市出租车转型的排头兵。太原电动出租车的使用情况见表 1。
表 1 太原电动出租车使用情况

经统计发现,即使最为成功的太原市,电动出租车行业仍然举步维艰,续航不足和充电时间过长是当下最为突出的问题,这也恰恰是出租车行业电动化最为致命的问题,直接影响了司机的有效运营时间和运营里程。电动车生产力属性的发挥在续航和充电这个行业困境无法突破的情况下面临着搁浅的产业风险。
3. 充换电的技术路径分析:商业和技术的共荣共生
在电池技术上没有重大突破的今天,续航的提升显然是有限的。因此,如何快速有效地补电成为电动车企业的研发方向。从技术可实现的角度来看,电池快速更换和超大功率快速充电是目前的两大主流。
超大功率快速充电比较容易理解,主要包括两部分技术:
(1)大功率的交直流转换装置;
(2)可以反复多次超级快速充放电的电池,一般要求在15 min 以下能够充满额定容量 80%。
真正的技术瓶颈在于后者,如何在不过多牺牲能量密度的情况下得到更高的功率密度来满足高强度的反复大电流充放电是电池行业内的最大技术约束。【编者注:能量密度(Wh/kg)指单位重量的电池所储存的能量是多少;功率密度(W/kg)指单位重量的电池放电时能以何种速率进行能量输出】
目前真正进入商用的是特斯拉的快充技术,比较接近超级快充。除此之外,就是一些公司的研发概念,比如以色列公司 StoreDot 的 5 min 充电 480 km;银隆公司的 6 min 快充。国内最大的动力电池公司宁德时代在 2017 年与国内著名汽车集团合作开发 15 min 超级快充电池,并且支持高达 60 万 km 的生命周期续航。
电动汽车电池快换(BS)服务是商业化实现迅速补电的另一条途径。快换技术商用化最早出现在 2007 年,由以色列公司 Better Place 公司推动,可惜由于商业模式上的原因,最终失败了。从 2013 年开始,以北汽、力帆和蔚来为代表,逐步进入换电 2.0 时代,快换技术二次起航。其中以北汽和上海电巴合作的换电模式最为引入注目,其采用底盘整体换电技术,先后在北京、厦门出租车领域大量投放,在北京已经建成 80 多座;另一家比较有影响力的是力帆,其主推分箱换电,具有投资小、灵活简单的优点。本文以北汽的换电作为分析依据。
北汽的换电技术和投资参数如下:
(1)直接换电时间小于 90 s,全部换电服务时间小于 4 min;
(2)设备占地面积 60 m^2 左右;
(3)服务能力 288 车次/天;
(4)备用电池 28 个。
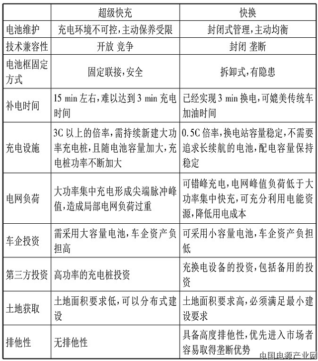
下面从技术和商业等方面对超级快充和快换技术进行比较。首先比较一下技术和投资上的可行性,如表 2 所示。
表 2 超级快充和快换的技术和商业特性比较

从技术的角度来看,超级快充和快换都是处于发展中的技术,都没有达到完全成熟的程度。前者的技术要点在于电池本身,后者在于电池框和车辆的联接及快换设备。真正商用的超级快充电池目前尚没有,尽管很多厂家宣称开发出了几分钟能够达到几百公里续航的快充电池,但是都没有经过运营验证。快换技术投入商用的案例比较多,但在 2016 年前基本都是负面的居多,尤其是 Better Place 的失败和特斯拉的半途而废基本上宣判了快换技术的失败。然而北汽和上海电巴合作的快换技术改写了这个结论,EU260 在北京的试运营开始展现出光明的前景。
在技术没有明显区分出优劣的情况下,快充和快换在技术兼容性上是高低立判的。快充技术存在着优秀的兼容性,不仅在不同的厂家之间兼容,也在出租车行业用户和普通私人用户之间兼容。而快换具有垄断性,不同的车辆厂家难以达成一致的电池接口,这就必然产生排他性。
超级快充和快换技术决定的电池寿命是有明显差异的。快充电池充电倍率通常大于 3C,而快换电池用的是普通电池,仅需 0.5C 的充电倍率就可以满足运营的时间要求,所以快充电池的充电电流强度在同样的电池规格情况下是快换电池的 6 倍以上。反复大电流快充对于电池的损伤是比较严重的,因此快充电池的衰减性能和充放电次数都会远逊于常规的电池。这个角度来看,快换优于快充。
接下来分析一下投资的差异。
首先是基于兼容性差异的投资风险
无论对于快充还是快换来讲,未来到底是两种模式共存还是二选一,现在并没有结论,所以投资的风险是很大的。对于换电模式来讲,需要完全新建换电站,一旦未来的竞争最后是充电模式胜出,那么换电站的建设就会面临巨大的资产沉没的风险。相反,新建超大功率的充电桩来满足目前的快充需求则不存在方向选择的风险。从长期来看,现在的超大功率充电桩可以用于未来的普通私人用户,因为到那时,电池的容量都会达到 60 kWh 甚至是 80 kWh,现在所谓的超大功率 120 kW 的充电桩到那时就是普通的充电桩,恰好满足私人消费者 40 min 左右的充电需求。
其次是投资规模
无论是超级充电还是换电模式,在短期内都需要大量的基础设施投资,投资主要是 3 个方面:
(1)充电能力的形成,也就是交直流转换设备的建设,假设最终的服务车辆数是一样的,则充电设备的总功率应该是相当的,所以超级快充和快换的投资是差不多的。
(2)土地的获取,经测算 15 min 的 80% 快充能力和 5 min 的快换能力在土地面积的需求上是相当的,所以这方面的投资两者差异也不大。唯一的区别是快换站必然是专用的,而快充车位有可能是共用的,然而要达到一定的充电能力,在共用的情况下就需要增加车位的数量,所以快充情况下总的投资成本无法下降。
(3)换电站的额外投资,主要有两块,一是换电站的换电设备,二是循环用的额外的电池及其存取设备的建设。这两点是换电站的投资高出充电模式的主要原因。所以安装建设一个换电站的投资需要 500 万左右的资金,相当容量的快充站的投资仅需要大概 30% 的投资。
最后是电池的投资
快换由于换电的便捷性接近加油,快换的电池容量满足基本的单次长距离运营里程即可,比如说上海能够从虹桥机场到达浦东机场并能够返回即可。相应的续航达到 NEDC 工况 300 km 就够了,其装载的电池容量在 45 kWh 左右。快充的时间无法达到快换的时间速度,这会导致出租车司机仍然会追求高续航来缓解充电时间的消耗,这会导致电池成本的持续增加,理想的 NEDC 续航里程应该达到 600 km,这样才能保证在冬季等恶劣工况下仍能获得 400 km左右的实际续航,这样出租车司机在白天运行过程中就无需为续航担忧。然而高达 600 km 的 NEDC 续航需要装载大概 90 kWh 的电量,这样快充的电池成本几乎为快换的一倍。
商业模式和技术结合最后的裁判并不是开发者和投资者,而是客户的选择。所以需要比较这两种模式对于出租车行业需求的满足度有什么差异。
首先是充电的全过程时间。对于出租车行业,司机的时间就是金钱,因此除了充电时间,花在充电前的等待时间也是宝贵的。充电桩尤其是充电车位的专用和免费是至关重要的,否则当出租车驾驶员绕了几公里的路好不容易找到充电桩,结果发现很多社会车辆在排队,抱怨就难以避免了。从这个商业角度来看,换电方式天然拥有其专用性,这是充电模式无法企及的。因此,在建设初期的困难(换电站选址及土地的获取)反而成为后期的优势。
其次是长期的维护成本,直接的维护成本几乎是相当的,因为无论是快充还是快换,都有充电设备需要维护,快换多出来的换电设备和快充电桩无人看管造成的损坏估计也是相当的。为研究用户对电池快换商业服务的接受程度以及影响因素,文献基于电动汽车的「裸车销售-电池租赁-电池快换」商业化模式,在北京、上海、深圳、重庆等 4 个城市完成了 1000 多份问卷调查。利用统计分析软件 SPSS 对影响用户接受电池快换服务的主要因素进行了统计分析。结果表明:80% 以上的受访者接受电池快换服务;电池快换服务在延长电池寿命、节约时间、环保性、便捷性等因素上均具有显著的正向性。
4. 大城市推广纯电动车的策略建议
出租车的电动化是必然趋势。北京、深圳、太原等大城市已经在全方位推动这一趋势的全面到来。毫无疑问,电动车对于大城市的环保、城市形象、智慧出行的想象力等方面拥有绝对的竞争力;在导入电动出租车的过程中,目前处于起步后的发展阶段,技术和商业的模式逐步明朗。
按照目前的电池技术和生产成本,规模化车辆在综合工况下,其续航里程在 300 ~ 400 km 之间,实际使用大概仅 200 ~ 250 km 之间,考虑必须的 30 km 左右残留电量,实际使用会更少。无论是最早进入这一领域的比亚迪、北汽新能源,还是蓄势发力的吉利和上汽,车辆的电池水平基本都在这个区间。满足出租车实际日均运营 350 ~ 400 km 的需求,在没有快换或快充实现电量补给的情况下,电池容量基本上需要在现有的基础上实现翻倍,这个目标没有 3 ~ 5 年是难以实现的。
因此,通过快充或快换来补电是必须的。选择快换还是快充可以从以下几个因素来衡量:
首先是充电桩的规划和建设进程。出租车司机在运营过程中需要解决白天和晚上的充电问题,在白天,需要有大量的公共充电桩以及专用的车位,在晚间,小区内需要有固定的带桩车位。当城市的充电桩建设能够满足这两个条件,快充无疑是更好的选择。晚上低成本的慢充结合白天若干次快充,司机在充电上的担忧就基本能够解决。否则,快充的技术难以有用武之地。
其次是快换的技术和资本能否联合走到一起。对于北京来讲,北汽新能源和上海电巴的技术组合,再加上雄厚的资本投入,在政府土地等政策的支持下,已经处于小规模示范成功后进入大规模复制的阶段。对于主导快换的城市来讲,必须具备大量的投资资本,寻求实力强大的快换设备提供者,形成强大的商业联盟,包括快换设备建设和服务提供商、支持快换电池开发的整车企业、风险投资资本和强势的政府部门。否则,缺失任何一个环节,快换都不可能成功。
综上所述,政府工作的重心如果放在充电桩的建设上并且形成开放的生态圈,那么快充是一个不错的选择;如果政府的重心在于寻求相对封闭的电动出租车生态圈,那么在合适资本的介入下,快换比较符合这一目标。
参考文献
[1] 才艺欣,王贺武,叶强,等. 深圳和杭州电动出租车充电或换电池服务的商业模式[J]. 车安全与节能学报,2013(1)
[2] 王贺武,宋华阳,欧阳明高.电动汽车用户接受电池快换服务的影响因素分析[J]. 汽车安全与节能学报,2012,3(1):44-50
[3] 王宇宁,姚磊,兰晓婕. 电动汽车商业化运行的功能定位[J]. 汽车工业研究,2005(7)
[4] 赵富强,陈耘,秦远建. 面向产业化的电动汽车示范运营发展战略构想[J]. 汽车工业研究,2010(10)
编辑整理:厚势分析师伊龙马
转载请注明来自厚势和厚势公号:iHoushi
来源:吴海平 沈育等
标签:
相关信息
MORE >>-
2026年新型储能行业深度分析:市场化元年,万亿赛道价值重构
2026年是新型储能行业的市场化元年。随着国家将其明确为“六大新兴支柱产业”、容量电价机制全面落地,行业正式告别“强制配储”时代,进入以有效容量、经济效益、安全可靠为核心的价值增长新阶段。在“双碳”战略与AI算力爆发的双重驱动下,新型储能从新能源配套设施升级为独立的能源基础设施,迎来确定性的高速增长与结构性变革。
-
科技成果转化之 技术商业化:破解科技成果转化难题的密钥
在科技创新驱动经济发展的时代,科技成果转化已成为连接科研与产业的关键桥梁,其效率直接影响着国家创新能力的提升与产业结构的升级。
-
中国信通院发布2026年2月国内手机市场运行分析报告:出货量1678.9万部,其中5G手机占比94.9%
中国信通院发布2026年2月国内手机市场运行分析报告:出货量1678.9万部,其中5G手机占比94.9%
-
“十五五”规划里的新质生产力
“十五五”时期在基本实现社会主义现代化进程中具有承前启后的重要地位,是夯实基础、全面发力的关键时期。日前发布的“十五五”规划《纲要》(以下简称《纲要》),深刻分析了这一时期我国发展面临的环境,明确了指导方针,并设定了涵盖经济发展、创新驱动、民生福祉、绿色生态、安全保障等5个方面的20项主要指标,对产业发展、科技创新、数智化发展等关键领域作出了系统部署。此外,在《纲要》提出的109项重大工程中,有28项直接聚焦于引领新质生产力发展,为新质生产力培育提供了坚实支撑。
-
从“新能源”到“未来能源”: 中国能源发展范式正在重构
2026年的春天,中国能源行业正站在一个微妙的历史坐标上。新能源装机规模登顶全球、风光发电占比突破临界点、传统电力系统运行模式遭遇前所未有的挑战。
-
十五五"三个六"战略布局(六大新兴支柱产业、六大未来产业、六张网)
今年是“十五五”规划开启之年,中国经济迈向崭新阶段。此时“三个六”战略格局适时地被提出,明确指出新质生产力的主攻方向。"三个六"战略布局具体包括:打造"六大新兴支柱产业"、布局"六大未来产业"、推进"六张网"基础设施建设。




中国电源产业网网友交流群:2223934、7921477、9640496、11647415