如何理解只有构建人类命运共同体才是人间正道?
2021-09-18
中国电源产业网
导语:构建人类命运共同体是顺应世界历史发展趋势的必然要求,构建人类命运共同体是应对全球性问题的必由之路,构建人类命运共同体是经过实践证明的正确选择。中国人民愿同世界各国人民一起,在构建人类命运共同体这条人间正道上携手前行,共同创造更加繁荣美好的世界!
● 如何理解只有构建人类命运共同体才是人间正道?
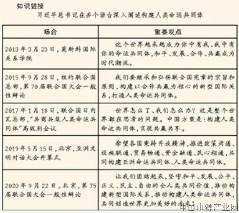
寥廓星空,璀璨河汉。宇宙只有一个地球,人类共享一个家园,各国同处一个世界。珍爱和呵护共有家园、实现人类的和平与发展,是自古以来人类社会的美好愿望。从我国古代的协和万邦、天下大同,到古希腊的奥林匹克精神……一个个对世界和平发展的美好构想在历史上留下了鲜明的印记。今天,世界正站在一个新的历史起点上。习近平总书记以深邃的历史眼光和博大的天下情怀,深入思考“建设一个什么样的世界、如何建设这个世界”等关乎人类前途命运的重大课题,提出了构建人类命运共同体的理念。构建人类命运共同体是习近平外交思想的重要内容,是当代中国对世界的重要思想和理论贡献,产生日益广泛而深远的国际影响,成为中国引领时代潮流和人类文明进步方向的鲜明旗帜。
人类命运共同体,顾名思义,就是每个民族、每个国家的前途命运都紧紧联系在一起,应该风雨同舟,荣辱与共,努力把我们生于斯、长于斯的这个星球建成一个和睦的大家庭,把世界各国人民对美好生活的向往变成现实。构建人类命运共同体,就是要坚持对话协商,建设一个持久和平的世界;坚持共建共享,建设一个普遍安全的世界;坚持合作共赢,建设一个共同繁荣的世界;坚持交流互鉴,建设一个开放包容的世界;坚持绿色低碳,建设一个清洁美丽的世界。建设这样的美好世界,反映了人类社会的共同价值追求,汇聚了世界各国人民对和平、发展、繁荣向往的最大公约数。
构建人类命运共同体是顺应世界历史发展趋势的必然要求。历史总是按照自己的规律向前发展,没有任何力量能够阻挡历史前进的车轮。马克思恩格斯早在《德意志意识形态》中就指出:“各个相互影响的活动范围在这个发展进程中越是扩大,各民族的原始封闭状态由于日益完善的生产方式、交往以及因交往而自然形成的不同民族之间的分工消灭得越是彻底,历史也就越是成为世界历史。”历史和现实日益证明这个预言的科学价值。当今时代,经济全球化大潮滚滚向前,新一轮科技革命和产业变革深入发展,全球治理体系深刻重塑,国际格局加速演变,和平发展大势不可逆转。人类交往的世界性比过去任何时候都更深入、更广泛,各国相互联系和彼此依存比过去任何时候都更频繁、更紧密,和平、发展、合作、共赢已成为时代潮流。世界退不回彼此封闭孤立的状态,更不可能被人为割裂。一体化的世界就在那儿,谁拒绝这个世界,这个世界也会拒绝他。世界各国只有顺应历史大势,推动构建人类命运共同体,才能实现共同发展、共享繁荣。
构建人类命运共同体是应对全球性问题的必由之路。当今世界正经历百年未有之大变局,国际环境日趋复杂,不稳定性不确定性明显增加,世界经济低迷,发展鸿沟日益突出,地区冲突频繁发生,单边主义、保护主义、霸凌行径明显上升,恐怖主义、难民危机、生物安全、气候变化、重大传染病等全球性挑战此起彼伏,特别是新冠肺炎疫情加速了国际格局调整,传统安全和非传统安全威胁层出不穷,人类面临严峻挑战。习近平总书记指出:“任何国家都不能从别国的困难中谋取利益,从他国的动荡中收获稳定。如果以邻为壑、隔岸观火,别国的威胁迟早会变成自己的挑战。”世界各国只有通力合作,携手构建人类命运共同体,才能有效应对各种风险挑战,维护人类共同家园,建设更加美好的世界。

构建人类命运共同体是经过实践证明的正确选择。习近平总书记指出:“事要去做才能成就事业,路要去走才能开辟通途。”为了推动构建人类命运共同体,我们锲而不舍、驰而不息地进行努力。比如,实施共建“一带一路”倡议,发起创立亚洲基础设施投资银行,设立丝路基金,举办“一带一路”国际合作高峰论坛、中国共产党与世界政党高层对话会、二十国集团领导人杭州峰会、中国国际进口博览会、亚洲文明对话大会等。特别是在应对新冠肺炎疫情过程中,中国同世界各国携手合作、共克时艰,以实际行动帮助挽救了全球成千上万人的生命,彰显了中国推动构建人类命运共同体的真诚愿望和大国担当。构建人类命运共同体已被多次写入联合国文件,国际社会高度评价中国推动构建人类命运共同体的实践,普遍认为构建人类命运共同体完全符合联合国宪章的基本原则,是对全球治理的重要贡献。正如第71届联合国大会主席彼得·汤姆森所说,构建人类命运共同体“是人类在这个星球上的唯一未来”。
世界好,中国才能好;中国好,世界才更好。中国共产党是为中国人民谋幸福的党,也是为人类进步事业而奋斗的党。我们将一如既往为世界和平安宁作贡献,一如既往为世界共同发展作贡献,一如既往为世界文明交流互鉴作贡献。世界命运握在各国人民手中,人类前途系于各国人民的抉择。中国人民愿同世界各国人民一起,在构建人类命运共同体这条人间正道上携手前行,共同创造更加繁荣美好的世界!

《电源工业》新能源行业专业媒体,阅读下载www.powermagazine.cn
编辑:中国电源产业网
来源:电源协会党支部
标签:
上一篇:学史力行关键在躬身力行笃行不怠
相关信息
MORE >>-
深入学习贯彻习近平总书记关于树立和践行正确政绩观的重要论述㉕把“一岗双责”落到实处
“一岗双责”,顾名思义就是“一个岗位,两种责任”。“一岗”是领导干部的职务岗位,“双责”是指对分管领域业务工作与党建工作负双重责任,本质是权责统一、守土尽责。领导干部既要抓好分管的业务工作,又要抓好分管领域的党风廉政建设。这不是简单的“1+1”,而是有机的“深融合”。
-
“办不成事”窗口,办的都是什么事?
近期,浙江建德一“办不成事”窗口走红网络。事实上,这类窗口在全国多地均有设立,专门兜底解决因各类原因搁浅的“疑难杂症”,让“办不成事”变为“办得成事”。为什么有些办不成的事来“办不成事”窗口就能办成?这一窗口走红折射群众的哪些期待?政务服务如何进一步升级?
-
树立和践行正确政绩观,起决定性作用的是党性——学习《习近平关于树立和践行正确政绩观论述摘编》
树立和践行正确政绩观,起决定性作用的是党性。只有党性坚强、摒弃私心杂念,才能保证政绩观不出偏差。《习近平关于树立和践行正确政绩观论述摘编》第二专题聚焦党性这个关键,深刻阐明了树立和践行正确政绩观的根本立场。
-
深入学习贯彻习近平总书记关于树立和践行正确政绩观的重要论述 | 抓住主体责任“牛鼻子”
管党治党,主责在党委,关键靠担当。习近平总书记强调,党风廉政建设责任能不能担当起来,关键在主体责任这个“牛鼻子”抓没抓住。各级党组织必须把握主体责任的政治属性,常研究、常部署,抓领导、领导抓,抓具体、具体抓,切实种好管党治党责任田。
-
深入学习贯彻习近平总书记关于树立和践行正确政绩观的重要论述⑳坚持系统观念 善于“弹钢琴”
干事创业、创造政绩,离不开科学方法论。习近平总书记强调,各地区各部门要坚持系统观念,自觉在大局下行动,下好全国一盘棋。要善于“弹钢琴”,谋划一域不能忘记整体,立足当前不能无视长远,突出重点不能忽略一般。
-
在网络空间发声要行大道走正道
移动互联网时代,人人都有麦克风、个个都是传播者。从论坛博客到微博微信,从短视频到网络直播,技术的迭代让公众在网络空间发声从未如此便捷,也从未如此喧嚣。特别是近期,网络空间肆意造谣、恶意攻击、煽动对立等网暴行为大行其道。这些网暴乱象警示我们——在网络空间发声,必须行大道走正道。




中国电源产业网网友交流群:2223934、7921477、9640496、11647415