9家充电联盟标识管理评定授权机构名单发布
9家充电联盟标识管理评定授权机构名单发布
2017-08-23
中国电源产业网
导语:
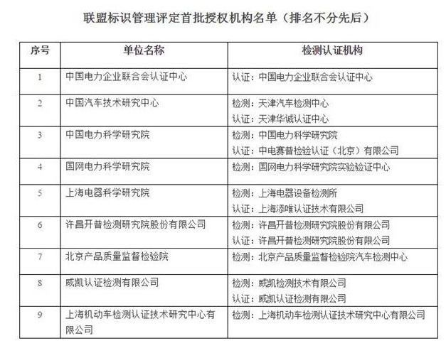
8月23日,中国充电联盟官方发文称,为进一步贯彻落实《国务院办公厅关于加快电动汽车充电基础设施建设的指导意见》(国办发〔2015〕73号)的文件精神,中国充电联盟在国家能源局的指导下于7月11日正式启动充电基础设施标识管理评定工作。按照联盟标识管理评定体系文件(试行)的要求,结合实际工作情况,经过联盟对相关机构的遴选和综合评价后,公示了9家联盟标识管理评定授权机构名单。
编辑:第一电动网
来源:
标签:
相关信息
MORE >>-
华为版的科技春晚来了!Pura 90/Pura X Max下周发:阵容豪华
4月18日消息,华为将于4月20日正式举办Pura系列及全场景新品发布会。作为上半年的核心主场,这场发布会展示的新品矩阵极具看点,吸引了全行业的目光。
-
党建引领“红”赋能 绿色能源“走出去”——北京社会组织党建联合会产业发展委员会、北京电源行业协会联合在京召开肯尼亚新能源项目供应链对接会
4月13日,由北京社会组织党建联合会产业发展委员会、北京电源行业协会联合牵头组织“龙濠集团(肯尼亚)绿能股份有限公司新能源光储充及电动车项目供应链采购对接交流会”在北京招商局大厦顺利召开。北京社会组织党建联合会产业发展委员会副主任袁军、北京电源行业协会常务副会长孙京伟出席会议,特邀中方供应链核心代表,广东志成冠军集团有限公司、云蜂数智物联网有限公司、京清数电(北京)技术有限公司、河北奥冠集团四家企业负责人及业务主管出席会议并进行企业推介。
-
经党中央、国务院同意,中共中央办公厅、国务院办公厅提出重要意见(全文)
坚持以习近平新时代中国特色社会主义思想为指导,深入贯彻党的二十大和二十届历次全会精神,坚持和加强党的全面领导,坚持以人民为中心,坚持稳中求进工作总基调,完整准确全面贯彻新发展理念,强化党建引领,既注重积极培育发展又注重严格监督管理,健全与高水平社会主义市场经济体制相适应的行业协会商会管理制度与运行机制,完善政府监管、社会监督、自律自治相结合的综合治理体系,优化行业协会商会结构布局和发展环境,推动行业协会商会按照市场化、专业化、规范化的要求转型发展,充分发挥行业协会商会在服务经济社会发展中的积极作用。
-
海外动力电池装车量TOP10大洗牌:两家落榜 韩企份额跌破三成
2026年1—2月,海外动力电池装车量为65.3GWh,同比增长12.1%。2026年开年的前两个月,尽管海外动力电池市场整体保持增长,但头部公司间的“温差”显著加剧,中国电池公司正以强劲的增速重塑海外动力电池市场竞争版图。
-
非机动车也要“好好停”!北京现有非机动车超1200万辆,今年将新增13万个停车位
今年5月1日,新修订的《北京市非机动车管理条例》将实施,明确车站、医院、商场等公共建筑非机动车停车设施配建标准。目前,北京非机动车保有量超1200万辆,非机动车停车难问题突出。北京市近日发布的《2026年非机动车停放秩序治理专项行动计划》提出全年新增13万个非机动车停车位。面对核心区规划有限、存量建筑改造难等问题,各区各单位采取“一点一策”的方略攻坚重点点位,已形成多个可供推广的典型案例。
-
北京市通用人工智能产业创新伙伴计划官方网站正式上线
北京市通用人工智能产业创新伙伴计划系列活动在北科建数智科创中心成功举办。活动现场正式发布伙伴计划官网平台,启动新一轮人工智能典型案例、场景需求及AI体验计划产品征集,并就算力券补贴与中小企业服务券补贴政策进行了解读。




中国电源产业网网友交流群:2223934、7921477、9640496、11647415