华能、华电、三峡等央国企入局!晶科、远景、三一等风光龙头跨界!上百家储能新公司成立!
2022-12-16
中国电源产业网
导语:受益于“十四五”储能产业政策利好,以及新型储能技术应用市场的快速发展,市场前景被上市公司及投资方长期看好,企业正加速多元布局。
受益于“十四五”储能产业政策利好,以及新型储能技术应用市场的快速发展,市场前景被上市公司及投资方长期看好,企业正加速多元布局。

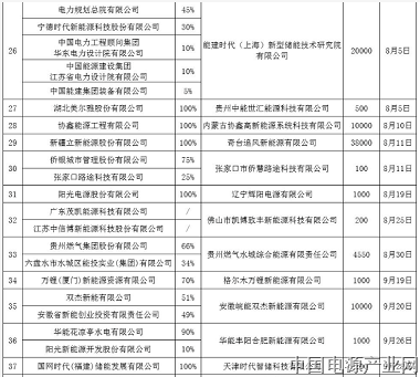
据国际能源网/储能头条(微信号:chuneng365)不完全统计,今年以来有上百家储能相关新公司成立,注册金额高达423亿元。其中有43家储能技术服务新公司、54电池新公司和7家抽水蓄能新公司注册成立。

为实现“30·60”碳达峰、碳中和目标,我国开始逐步建立以新能源为基础的新型电力系统。作为新能源产业的核心,储能技术和产业的发展也备受关注。随着市场需求的逐渐扩张,以及利好政策的不断加持,不仅初创企业和上市公司投资布局,各大私企、央企也纷纷步入储能这一价值蓝海。
据国际能源网/储能头条(微信号:chuneng365)不完全统计,今年以来已有43家储能技术服务新公司注册成立,注册金额高达84亿元。




在2022年至今新成立的企业中,国家能源集团、国家电投、大唐集团、华电集团、中国能建、三峡集团、国家电网、等多家央企参与投资。
3月31日,国家能源集团旗下公司吉电股份发布公告称,为发展储能电站业务,助力公司储能业务健康可持续发展,公司拟与智源创投、北盛股份、太湖能谷、中吉慧能成立合资公司吉电智晟储能有限公司,注册资金1亿元,公司按持股比例60%以现金方式出资。
5月30日,华电新疆天润托里新能源有限公司成立,法定代表人为李克勤,注册资本5000万元,经营范围包含发电业务、输电业务、供(配)电业务、储能技术服务等。股权穿透信息显示,该公司由中国华电集团有限公司、金风科技间接共同持股。
除此之外,能源领域企业涉足储能也已屡见不鲜。2月16日,嵩县永泰储能科技有限责任公司成立,法定代表人为常胜秋,注册资本1亿元人民币,经营范围包含:储能技术服务;生物质能技术服务;太阳能发电技术服务;余热发电关键技术研发等。股权穿透显示,该公司由永泰能源100%控股。
5月26日,江西晶科储能有限公司成立,法定代表人为李仙德,注册资本为1亿元。公司经营范围包括新兴能源技术研发;储能技术服务;工业自动控制系统装置制造;工业自动控制系统装置销售等。该公司由晶科能源股份有限公司100%持股。
6月17日,远景储能科技(湛江)有限公司成立,法定代表人为王家祺,注册资本为 100 万元。经营范围为储能技术服务;新兴能源技术研发;发电技术服务;风力发电技术服务等。远景能源有限公司全资持股。

随着新能源汽车、电力储能的大力推广,动力及储能电池需求迅速攀升,导致电池市场长时间处于供需不平衡的状态,部分企业苦不堪言。为应对动力电池供不应求的情况,电池企业开始加速提升产能。





2022年比亚迪动作频频,分别在广西、浙江、贵州等全国多省市进行动力电池产业布局,新成立多家家动力电池公司。
宁德时代虽然不是汽车厂商,但在新能源汽车市场可是“当红炸子鸡”。目前,宁德时代是全球最大的动力电池供应商,在新能源汽车发展形势一片大好的情况下,这家企业也在加速发展。今年3月,宁德时代成立厦门时代新能源科技有限公司。8月初投资成立了能建时代(上海)新型储能技术研究院有限公司。四川时代三江新能源资源有限公司在9月5日正式成立,法定代表人为曲涛,注册资本高达5亿元人民币。
而工程机械巨头三一集团在长沙成立三一锂能有限公司,业务包括电池制造、储能等,正式宣布进入锂电与储能赛道。三一锂能目前共有11家股东。三一集团直接持有其15%股份,同时通过两家下属公司持有另外34.9%的股份,为三一锂能的最大股东。
为控制原材料成本,“抢矿”成为新趋势。据了解,在2022年新成立的企业之中,有多家企业在注册地开发锂矿资源。值得注意的是,协鑫加大力度抢占全球锂矿资源。4月12日,在四川成立了协鑫能科锂电新能源有限公司。锂电公司的成立,意味着协鑫将加入激烈的锂资源争夺战。

为提升电力系统灵活调节能力,抽水蓄能的建设随之进入快车道。根据抽水蓄能行业分会数据,2022年,仅用10个月,我国抽水蓄能装机规模已达31.3吉瓦,接近目前抽水蓄能电站装机总规模。据国际能源网/储能头条(微信号:chuneng365)不完全统计,今年以来已有7家抽水蓄能新公司注册成立,注册金额高达81亿元。


从2022年至今新成立的抽水蓄能企业中可以看出,央国企在抽水蓄能建设中占据主导地位。
6月22日,国家电网、皖能集团、申能集团、宁国市国资委共同投资成立安徽宁国抽水蓄能有限公司,该抽水蓄能电站为国家抽水蓄能中长期发展规划中“十四五”重点实施项目,电站总投资78.01亿元、拟装机规模1200MW,建成后可增强电网调峰能力,确保电网安全稳定运行。7月18日,安徽宁国抽水蓄能电站项目已正式获得安徽发改委批复核准。
6月21日,浙江松阳抽水蓄能有限公司成立,注册资本16亿元,经营范围包含水力发电,自来水生产与供应,游览景区管理,储能技术服务等。股权穿透信息显示,该公司由中国三峡建工(集团)有限公司、浙江浙能绿能电力发展有限公司共同持股。据了解浙江浙能绿能电力发展有限公司由浙江新能、浙能电力共同持股。
综上,储能市场前景大好,未来究竟谁能拔得头筹,我们拭目以待!(来源 :国际能源网/储能头条)
编辑:中国电源产业网
来源:电源协会行业党支部
标签:
上一篇:新能源行业新闻
相关信息
MORE >>-
华为版的科技春晚来了!Pura 90/Pura X Max下周发:阵容豪华
4月18日消息,华为将于4月20日正式举办Pura系列及全场景新品发布会。作为上半年的核心主场,这场发布会展示的新品矩阵极具看点,吸引了全行业的目光。
-
党建引领“红”赋能 绿色能源“走出去”——北京社会组织党建联合会产业发展委员会、北京电源行业协会联合在京召开肯尼亚新能源项目供应链对接会
4月13日,由北京社会组织党建联合会产业发展委员会、北京电源行业协会联合牵头组织“龙濠集团(肯尼亚)绿能股份有限公司新能源光储充及电动车项目供应链采购对接交流会”在北京招商局大厦顺利召开。北京社会组织党建联合会产业发展委员会副主任袁军、北京电源行业协会常务副会长孙京伟出席会议,特邀中方供应链核心代表,广东志成冠军集团有限公司、云蜂数智物联网有限公司、京清数电(北京)技术有限公司、河北奥冠集团四家企业负责人及业务主管出席会议并进行企业推介。
-
经党中央、国务院同意,中共中央办公厅、国务院办公厅提出重要意见(全文)
坚持以习近平新时代中国特色社会主义思想为指导,深入贯彻党的二十大和二十届历次全会精神,坚持和加强党的全面领导,坚持以人民为中心,坚持稳中求进工作总基调,完整准确全面贯彻新发展理念,强化党建引领,既注重积极培育发展又注重严格监督管理,健全与高水平社会主义市场经济体制相适应的行业协会商会管理制度与运行机制,完善政府监管、社会监督、自律自治相结合的综合治理体系,优化行业协会商会结构布局和发展环境,推动行业协会商会按照市场化、专业化、规范化的要求转型发展,充分发挥行业协会商会在服务经济社会发展中的积极作用。
-
海外动力电池装车量TOP10大洗牌:两家落榜 韩企份额跌破三成
2026年1—2月,海外动力电池装车量为65.3GWh,同比增长12.1%。2026年开年的前两个月,尽管海外动力电池市场整体保持增长,但头部公司间的“温差”显著加剧,中国电池公司正以强劲的增速重塑海外动力电池市场竞争版图。
-
非机动车也要“好好停”!北京现有非机动车超1200万辆,今年将新增13万个停车位
今年5月1日,新修订的《北京市非机动车管理条例》将实施,明确车站、医院、商场等公共建筑非机动车停车设施配建标准。目前,北京非机动车保有量超1200万辆,非机动车停车难问题突出。北京市近日发布的《2026年非机动车停放秩序治理专项行动计划》提出全年新增13万个非机动车停车位。面对核心区规划有限、存量建筑改造难等问题,各区各单位采取“一点一策”的方略攻坚重点点位,已形成多个可供推广的典型案例。
-
北京市通用人工智能产业创新伙伴计划官方网站正式上线
北京市通用人工智能产业创新伙伴计划系列活动在北科建数智科创中心成功举办。活动现场正式发布伙伴计划官网平台,启动新一轮人工智能典型案例、场景需求及AI体验计划产品征集,并就算力券补贴与中小企业服务券补贴政策进行了解读。





中国电源产业网网友交流群:2223934、7921477、9640496、11647415