国内外动力电池产业发展现状
2017-07-05
中国电源产业网
导语:新能源汽车是汽车发展的方向,而新能源汽车的发展又离不开动力电池的发展。动力电池作为电动汽车的核心关键零部件,其技术水平及产业发展对电动汽车的规模化应用意义重大,今天就来对动力电池产业发展情况进行简单的介绍。
新能源汽车是汽车发展的方向,而新能源汽车的发展又离不开动力电池的发展。动力电池作为电动汽车的核心关键零部件,其技术水平及产业发展对电动汽车的规模化应用意义重大,今天就来对动力电池产业发展情况进行简单的介绍。
|国内动力电池出货量情况
下面是2016年中国动力电池生产商出货量统计:

根据上面的统计,比亚迪是中国动力电池出货量做多的企业,宁德时代次之。比亚迪大家都比较了解,不仅做动力电池,还做整车,是中国新能源汽车的领军企业。
宁德时代(CATL,简称“公司”)成立于2011年12月,主营汽车动力电池、电芯、模组、电池管理系统,是宝马、上汽、北汽新能源、吉利汽车、长安汽车、宇通客车等知名车企的供货商。2017年6月2日公布的第五批新能源汽车推广目录264款纯电动车型中有41款车型的电池是由宁德时代供货,排在第一位。

2016年,很多公司都在扩张动力锂离子电池产能,截止2016年底,市场上有较大影响力的10家主流动力电池厂商的动力锂电合计产能即已接近50GWh,2017年预计将超过85GWh,这其中还不包括众多中小规模的制造商。但是根据预测,2017年我国动力电池总需求量或不足35GWh。由此可见,动力电池市场未来将出现产能过剩的情况。
主要动力电池企业未来产能规划如下:

|动力电池的分类
汽车动力电池一般铅酸电池、镍氢电池和锂电池,由于锂电池更高的能力密度和性能,所以在新能源汽车上使用的最多。

锂电池也分不同的类型,主要的是磷酸铁锂电池、锰酸锂电池、钴酸锂电池以及三元锂电池。它们的各方面性能和价格各不相同,有着各自的优缺点,其对比如下:

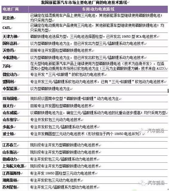
下面是国内主要的动力电池企业的电池路线图:

国内的动力电池企业,主要是以生产三元锂电池和磷酸铁锂电池为主。
|各国动力电池发展规划
电动汽车的发展需要更好的电池,动力蓄电池的比能量、寿命、安全性和价格,对纯电驱动汽车的发展至关重要。下图列出了目前商用动力电池的技术水平和未来预期可达到的目标,往往这些指标又是互相矛盾的,在实际产品设计中相关性能需要兼顾考虑。

动力电池的主要几个国家是中国、美国、日本、韩国、德国,这几个国家在动力电池的发展方面都有自己的规划。





以中、美、日、韩、德等为代表的各国在锂电池的研发和应用方面主要分三个层次:锂离子电池的实用化技术(近期产业化技术研究);锂离子电池的高性能化技术(近中期性能提升研究);创新性电池大幅度的高性能化技术(中长期探索理论性研究)。
来源:
标签:
相关信息
MORE >>-
充电站充电平台收费及运营策略对比
国内主流充电平台(国家电网e充电、小桔充电、蔚景云、特来电、星星充电、云快充、南方电网、汇充电、车电网等)的收费政策、占位费规则、运营策略及省份布局的深度对比分析,综合了各平台最新动态与行业趋势。
-
聊聊刀片电池的BMS采样板连接方式
刀片电芯是最近几年在汽车电池包上应用得比较广泛的产品,作为一种新的产品应用,它给BMS采样板也带来了一些新的使用场景。
-
BMS电池管理系统都管了些啥?
BMS主要负责监测电池组的电压、电流、温度等关键参数,可实现调节电池电压均衡、控制电池的充放电过程、SOC的估算、SOH和SOP的状态监测、温度监控、故障诊断与保护等功能。
-
案例分析:从钳位电路引出的BMS电源电压抬升问题
对于SBC来讲,其上的线性电源被用来给一些数字电路供电,或被当成参考电压源,但是这些线性电源可能也不具有灌电流的能力,外部输入的信号如果钳位到此电源或者上拉到此电源,就会产生电压抬升的问题。
-
新能源未按要求配储,不得并网,不予调度?支持还是反对?听听各方的声音
市发改委及有关部门下一步,将继续做好新能源产业发展有关工作,围绕“风光氢储”等新能源应用场景,构建多元支撑的现代产业体系,为我市重振雄风贡献能源力量。
-
案例分析:BMS电气测试中短路保护测试出现的硬件故障
作者举例子来说明在电气测试中的短路保护测试中出现过的问题,请参考。




中国电源产业网网友交流群:2223934、7921477、9640496、11647415