13个基地、每个500MW、单个项目不低于100MW,国家能源局发布第三批领跑者基地城市、企业优选标准及管理办法
2017-09-22
中国电源产业网
导语:9月22日,国家能源局下发《关于推进光伏发电“领跑者”计划实施和2017年领跑基地建设有关要求的通知》,要求每期领跑基地控制规模为800万千瓦,其中应用领跑基地和技术领跑基地规模分别不超过650万千瓦和150万千瓦。每个基地每期建设规模50万千瓦,应用领跑基地每个项目规模不小于10万千瓦,技术领跑基地每个项目规模为25万千瓦,每个基地均明确其中一个项目承担所在基地综合技术监测平台建设。
9月22日,国家能源局下发《关于推进光伏发电“领跑者”计划实施和2017年领跑基地建设有关要求的通知》,要求每期领跑基地控制规模为800万千瓦,其中应用领跑基地和技术领跑基地规模分别不超过650万千瓦和150万千瓦。每个基地每期建设规模50万千瓦,应用领跑基地每个项目规模不小于10万千瓦,技术领跑基地每个项目规模为25万千瓦,每个基地均明确其中一个项目承担所在基地综合技术监测平台建设。
本期拟建设不超过10个应用领跑基地和3个技术领跑基地,应分别于2018年底和2019年上半年之前全部建成并网发电。2017年剩余规模作为激励机制预留规模,根据评估情况对按要求按期并网发电、验收合格且优选确定的电价较光伏发电标杆电价降幅最大的3个基地增加等量规模接续用于应用领跑基地建设。2017年6月30日前已建成未验收以及在建的基地所在市级行政区域不参加2017年新建基地申报。2016年光伏发电运行小时数达到保障小时数95%及以上或弃光率不超过5%的省份方可申报。

原文如下:
国家能源局关于推进光伏发电“领跑者”计划实施和2017年领跑基地建设有关要求的通知
各省(自治区、直辖市)、新疆生产建设兵团发展改革委(能源局),各派出能源监管机构,国家电网公司、南方电网公司,水电水利规划设计总院、电力规划设计总院:
为贯彻落实国家创新驱动发展战略,有序推进光伏发电“领跑者”计划实施和基地建设,促进光伏发电技术进步、产业升级和成本下降,实现2020年用电侧平价上网目标,现通知如下:
一、总体安排
光伏发电“领跑者”计划和基地建设以促进光伏发电技术进步、产业升级、市场应用和成本下降为目的,通过市场支持和试验示范,以点带面,加速技术成果向市场应用转化,以及落后技术、产能淘汰,实现2020年光伏发电用电侧平价上网目标。
光伏发电领跑基地包括应用领跑基地和技术领跑基地,其中应用领跑基地通过为已实现批量制造且在市场上处于技术领先水平的光伏产品提供市场支持,以加速市场应用推广、整体产业水平提升和发电成本下降,提高光伏发电市场竞争力;技术领跑基地通过给光伏制造企业自主创新研发、可推广应用但尚未批量制造的前沿技术和突破性技术产品提供试验示范和依托工程,以加速科技研发成果应用转化,带动和引领光伏发电技术进步和市场应用。
领跑基地光伏产品技术指标根据光伏行业技术进步和产业发展情况循环递进,由国家能源局商有关方面研究确定。为充分发挥“领跑者”计划的行业引领作用,根据领跑基地建设和技术进步、产业升级情况,经研究评估后不定期实施;每期应用领跑基地竞争优选发现的技术指标,作为间隔一期时光伏行业技术平均先进水平预期指标,并作为市场准入标准递进调整的参照;每期技术领跑基地技术指标原则上作为下期应用领跑基地的技术指标的重要参考。
为使领跑基地成为光伏发电行业真正“领跑者”,领跑基地建设实行规模总量控制,同时发挥规模效应、强化监测监管。根据《国家能源局关于可再生能源发展“十三五”规划实施的指导意见》(国能发新能[2017]31号),每期领跑基地控制规模为800万千瓦,其中应用领跑基地和技术领跑基地规模分别不超过650万千瓦和150万千瓦。每个基地每期建设规模50万千瓦,应用领跑基地每个项目规模不小于10万千瓦,技术领跑基地每个项目规模为25万千瓦,每个基地均明确其中一个项目承担所在基地综合技术监测平台建设;为保持各地区光伏发电平稳有序发展,每个省每期最多可申报2个应用领跑基地和1个技术领跑基地。加强基地建设和运行监测监管,长期监测评价基地情况,实时发布相关数据和报告,建立激励惩戒机制,对实施效果好的基地所在地政府进行鼓励奖励,对建设运行中的失信企业和地方政府依法依规予以惩戒。
本期拟建设不超过10个应用领跑基地和3个技术领跑基地,应分别于2018年底和2019年上半年之前全部建成并网发电。2017年剩余规模作为激励机制预留规模,根据评估情况对按要求按期并网发电、验收合格且优选确定的电价较光伏发电标杆电价降幅最大的3个基地增加等量规模接续用于应用领跑基地建设。2017年6月30日前已建成未验收以及在建的基地所在市级行政区域不参加2017年新建基地申报。2016年光伏发电运行小时数达到保障小时数95%及以上或弃光率不超过5%的省份方可申报。
二、应用领跑基地建设模式及技术指标
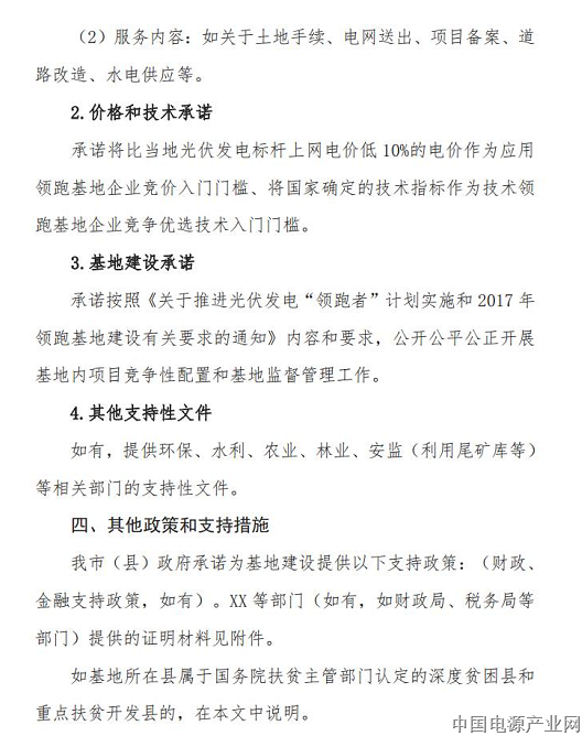
应用领跑基地的建设模式为:进入国家能源局优选范围的基地所在地政府采取竞争性优选方式选择基地项目投资者,要求投资者选用达到领跑技术指标的光伏产品,并将比当地光伏发电标杆上网电价低10%的电价作为企业竞价的入门门槛。本期应用领跑基地采用的多晶硅电池组件和单晶硅电池组件的光电转换效率应分别达到17%和17.8%以上,硅基、铜铟镓硒、碲化镉及其他薄膜电池组件的光电转换效率原则上参照晶硅电池组件效率提高幅度相应提高,各类光伏电池组件的衰减率指标要求保持不变。
三、技术领跑基地建设模式及技术指标
技术领跑基地的建设模式为:进入国家能源局优选范围的基地所在地政府采取竞争性优选方式选择技术最前沿的光伏制造企业,由其单独或联合一家光伏发电投资企业共同(光伏制造企业须控股)作为该基地项目投资企业,基地项目执行光伏发电标杆上网电价。本期技术领跑基地采用的多晶硅电池组件和单晶硅电池组件的光电转换效率应分别达到18%和18.9%以上,硅基、铜铟镓硒、碲化镉及其他薄膜电池组件的光电转换效率原则上参照晶硅电池组件效率提高幅度相应提高,各类光伏电池组件的衰减率指标要求保持不变。被选中的光伏制造企业应具有原创核心技术知识产权,已制定该前沿技术的产业化发展计划。
四、领跑基地优选方式
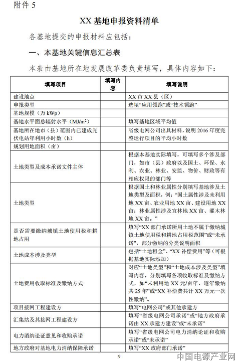
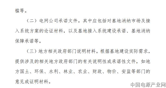
领跑基地由地方自愿申报,通过竞争方式优选产生。各省发展改革委(能源局)统一组织区域内的基地申报工作,对各基地进行初选后向国家能源局提交申报材料,申报材料应包括基地规划报告、必要的支撑性专题报告以及包含土地成本及税费、电力送出工程及消纳保障、政府服务保障机制的市(县)级及以上政府或有相应管理权限的政府部门的说明或支撑性(承诺)文件等。国家能源局委托技术管理机构组织专家按照以下条件,对申报的基地分别进行评价,按本期拟建设规模,依据评分排名分别确定应用领跑基地和技术领跑基地名单。基地优选过程中可邀请地方政府进行陈述答辩。优选标准详见附件1。
(一)太阳能可利用条件。优先选择具备较好太阳能资源条件的地区。以现有正常运行光伏电站实际年利用小时数并结合省级以上气象局观测及评价判断该基地太阳能可利用条件。
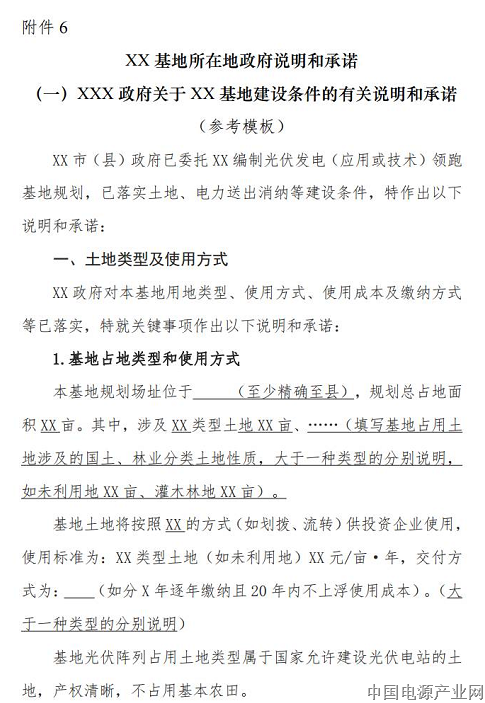
(二)土地类型及成本。基地场址必须属于国家允许建设光伏电站的土地,产权清晰,土地流转价格较低(或不收取土地租金的国有未利用土地)。基地所在市(县)政府应确认基地光伏阵列所占用土地属于不征收城镇土地使用税和耕地占用税范围,并明确按用地面积计列的所有费用以及土地足额交付使用的期限。在同等条件下,优先选择基地规划总规模较大、集中连片的基地。
(三)接入系统建设。基地所在地省级电网企业应负责投资建设基地的电力送出工程,至少应承诺投资建设基地配套的汇集站及以上输电线路,承诺投资建设基地各项目升压站之外全部电力送出工程的优先。在基地所在地政府与电网企业约定在一定期限内由电网企业回购电力送出工程资产的前提下,地方政府可采取其他方式统一建设接网及汇集站等电力送出工程,但不得由基地内项目投资企业分摊工程费用。
(四)电力市场消纳保障。基地所在地省级发展改革委(能源局)会同有关部门提出基地项目电力消纳范围、明确保障基地项目电力优先消纳的措施。基地所在省级电网企业应提供基地项目发电全额消纳或达到国家规定的最低保障小时数(或限电比例不超过5%)的论证意见及承诺;基地所在地市(县)政府应采取有效措施保障基地电力全额消纳,承担基地项目因限电达不到国家最低保障小时数相应欠发电量的经济补偿责任。
(五)地方政府推进工作机制和服务保障。建立健全基地项目地方政府管理“一站式”服务体系,简化项目建设审批手续,降低企业开发光伏电站的非技术成本,确保公开公平公正进行基地项目竞争性配置并对基地进行严格监督管理。基地所在地政府应公平对待符合条件的所有参与竞争的企业,不得对企业提出申报基地时已明确的建设任务之外的增加企业负担的其他要求。
为支持贫困地区发展,对位于国家认定的深度贫困县的基地,在基地场址不收取土地税费、土地租金较低以及电网企业投资建设全部电力送出工程和确保电力全额消纳的前提下,优先入选领跑基地。
五、投资企业优选方式
应用领跑基地和技术领跑基地的投资企业均通过竞争方式优选确定。竞争条件包括企业投资能力、业绩水平、技术先进性、申请的上网电价(应用领跑基地)等。各入选基地所在地能源主管部门应将竞争优选工作方案报送所在地省级能源主管部门,由其在国家能源局指导下组织审核或论证后批复,基地所在地政府按批复的优选工作方案组织优选。应用领跑基地主要竞争应用领域领先技术的市场竞争力(上网电价),兼顾技术先进性和其他因素;技术领跑基地主要竞争最新研发前沿技术先进性,兼顾预期市场竞争力(未来成本下降)和其他因素。基地的每个项目各自竞争优选且每个企业集团只能有一个企业参与竞选。应用领跑基地和技术领跑基地投资企业优选标准详见附件2和附件3。
六、监测评价和监管
建立国家能源局指导、省级发展改革委(能源局)协调、基地所在地市(县)政府落实、技术管理机构技术支撑下的监测评价和监督管理工作机制。各基地所在地省级发展改革委(能源局)会同国家能源局派出能源监管机构组织技术管理支撑机构认真做好基地项目技术方案论证、主设备采购、施工安装、调试运行、验收及后评估全过程的监督,确保各项目主要光伏产品达到相应先进技术产品指标要求。各基地所在地市(县)能源主管部门负责选择具备能力的机构(或企业)建立基地项目集中监测评价技术系统,相关监测信息报送国家可再生能源信息管理中心。国家可再生能源信息管理中心负责定期发布各基地的监测评价报告。
国家能源局指导有关省级发展改革委(能源局)组织各基地所在地能源主管部门依托技术管理支撑机构对基地进行验收,基地验收内容除常规的工程验收外,应重点验收基地项目采用先进产品、电力送出工程建设、生态保护及土地综合利用、地方政府服务和收费等,其中对基地项目采用先进产品的核实,由国家认可的认证机构按“交叉检查”方式进行。
国家能源局会同有关方面加大对领跑基地建设运行的全过程监督,建立健全基地建设运行状况定期发布、工作激励和黑名单、失信惩戒等制度。对达不到竞争承诺光伏产品技术指标(包括组件转换效率、衰减率、系统效率等)的基地、企业、设备制造商,以及未兑现政策和服务承诺的地方政府予以通报。领跑基地项目整个建设经营期不得转让,对擅自转让基地项目、因自身原因未按期建设和验收不合格的基地企业(含技术领跑基地的光伏制造企业),禁止其及所属企业集团系统所有企业参加后续领跑基地投资建设。对于以上情形中失信情节严重的,根据行业黑名单或国家信用体系失信名单的有关规定办理。同时,建立奖励激励机制,对建设速度快、并网消纳落实、实施效果好的基地所在地通过给予增加基地建设规模等方式予以鼓励。
有关省(自治区、直辖市)及新疆生产建设兵团发展改革委(能源局)对拟申报的应用领跑基地或技术领跑基地,根据申报基地类别进行初审,并于2017年10月31日前向国家能源局提交基地申报材料。
联系电话:010-68555870,68555050(传真)
215641476@qq.com
附件:1.光伏发电领跑基地竞争优选标准
2.光伏发电应用领跑基地企业优选标准指南
3.光伏发电技术领跑基地企业优选标准指南
4.XX省(自治区、直辖市)基地申报汇总表
5.XX基地申报资料清单
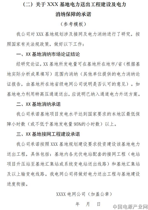
6.XX基地所在地政府说明和承诺
国家能源局
2017年9月22日















来源:光伏們
标签:
相关信息
MORE >>-
充电站充电平台收费及运营策略对比
国内主流充电平台(国家电网e充电、小桔充电、蔚景云、特来电、星星充电、云快充、南方电网、汇充电、车电网等)的收费政策、占位费规则、运营策略及省份布局的深度对比分析,综合了各平台最新动态与行业趋势。
-
聊聊刀片电池的BMS采样板连接方式
刀片电芯是最近几年在汽车电池包上应用得比较广泛的产品,作为一种新的产品应用,它给BMS采样板也带来了一些新的使用场景。
-
BMS电池管理系统都管了些啥?
BMS主要负责监测电池组的电压、电流、温度等关键参数,可实现调节电池电压均衡、控制电池的充放电过程、SOC的估算、SOH和SOP的状态监测、温度监控、故障诊断与保护等功能。
-
案例分析:从钳位电路引出的BMS电源电压抬升问题
对于SBC来讲,其上的线性电源被用来给一些数字电路供电,或被当成参考电压源,但是这些线性电源可能也不具有灌电流的能力,外部输入的信号如果钳位到此电源或者上拉到此电源,就会产生电压抬升的问题。
-
新能源未按要求配储,不得并网,不予调度?支持还是反对?听听各方的声音
市发改委及有关部门下一步,将继续做好新能源产业发展有关工作,围绕“风光氢储”等新能源应用场景,构建多元支撑的现代产业体系,为我市重振雄风贡献能源力量。
-
案例分析:BMS电气测试中短路保护测试出现的硬件故障
作者举例子来说明在电气测试中的短路保护测试中出现过的问题,请参考。




中国电源产业网网友交流群:2223934、7921477、9640496、11647415